11 Jun 2025 • 10 min read
11 Jun 2025 • 10 min read
AI is advancing, but so are the threats.
As artificial intelligence (AI) advances at an unprecedented pace, we’re entering an era where AI agents are rapidly becoming part of the digital fabric. Whether used in e-commerce, customer service, or content generation, these agents offer real-world efficiency gains.
However, this same evolution presents new challenges. Malicious actors are now deploying AI agents to automate cyberattacks, scrape sensitive data, and bypass traditional security mechanisms. The risks are tangible:
This blog explores what AI agents are, how they work, the threats they pose, and most importantly, how businesses can build defenses to combat them.
An AI agent is an autonomous or semi-autonomous software entity that perceives its environment, processes input, makes decisions, and takes actions to achieve specific objectives. These agents can operate reactively (responding to events) or proactively (planning future actions). Key distinguishing characteristics include:
The fundamental distinction between AI agents and traditional chatbots lies in capability and autonomy: While chatbots are typically limited to answering static queries within pre-defined boundaries, AI agents can dynamically plan and execute complex task chains, such as generating analytical reports, orchestrating multi-step workflows, or integrating cross-platform data—with minimal supervision.
The foundational classification of AI agents—reflex-based, model-based, goal-based, and utility-based—was introduced in Artificial Intelligence: A Modern Approach by Russell and Norvig. These categories describe how agents make decisions based on perception, internal state, goals, and utility.
Learning, while not a standalone type, is a vital capability that can enhance any of the above agents, allowing them to improve over time through feedback and experience.
As AI systems evolve, new architectural paradigms have emerged. Multi-Agent Systems enable distributed intelligence through coordination and negotiation, while LLM-Based Agents harness large language models to reason, plan, and act using natural language interfaces. These are not new types, but rather new ways to implement and scale intelligent behavior.
The evolution of AI agents reflects a broader progression—from hardcoded rules to adaptive, collaborative, and language-driven autonomy.



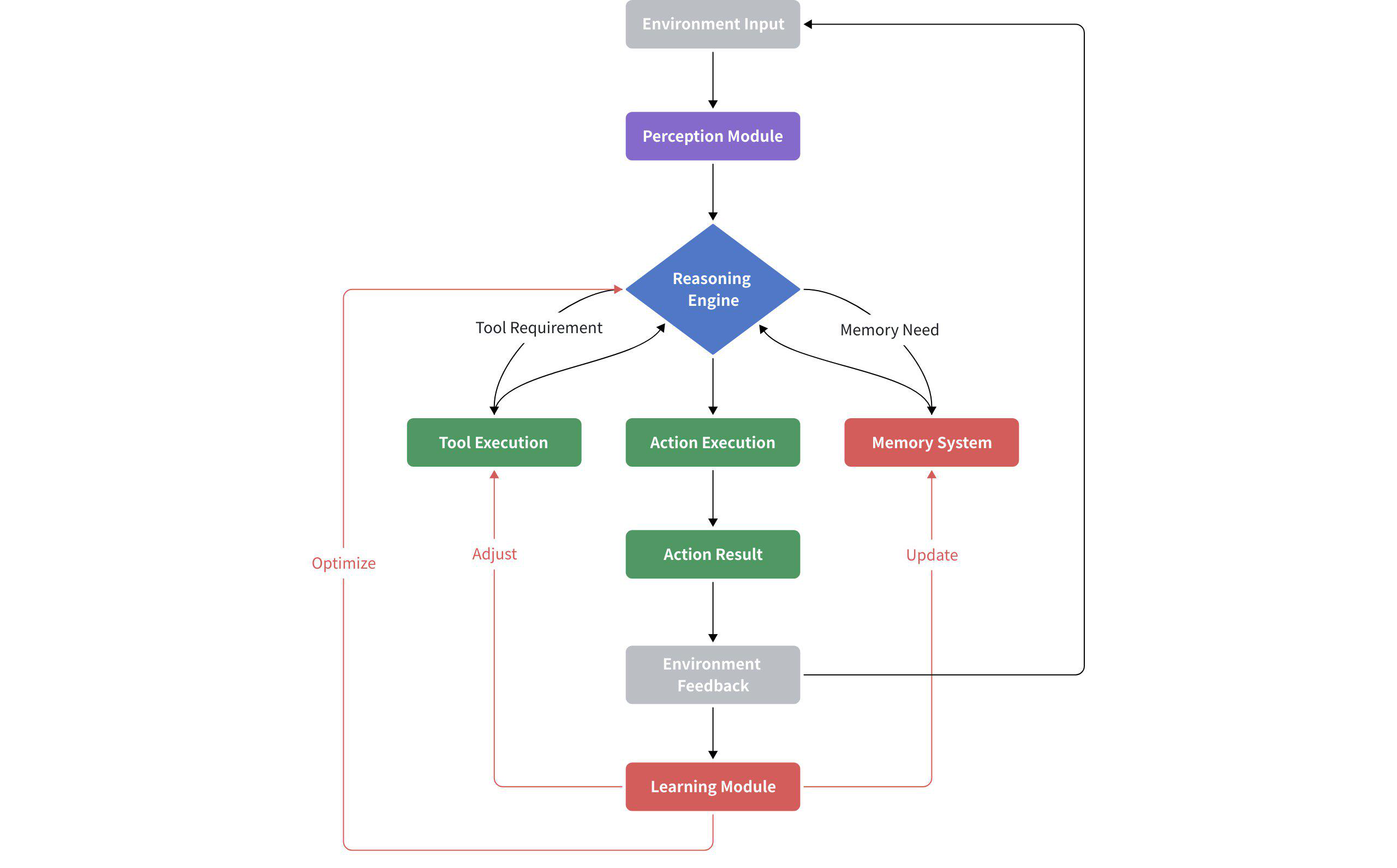
Building a robust AI agent requires a layered system architecture — just like a human: it senses, thinks, acts, and learns.

A well-designed AI agent is composed of modular components, each responsible for a specific capability:


As autonomous AI agents gain capabilities in reasoning, goal completion, and real-time interaction with digital systems, they introduce both opportunity and risk. When deployed maliciously—or simply uncontrolled—these agents can compromise digital infrastructure, exfiltrate data, and cause compliance violations.
Threat: LLM-Augmented Web Scraping
Mechanism: AI agents utilize advanced parsing techniques (e.g., DOM tree analysis, semantic segmentation), large language models, and stealth crawling methods (e.g., rotating user agents, dynamic rendering) to extract structured and unstructured data at scale.
Risks & Impact:
Real Case: In June 2025, Reddit filed a lawsuit against AI startup Anthropic, accusing it of illegally scraping Reddit content to train its Claude chatbot, violating the platform’s user agreement and robots.txt file.
Threat: Generative Phishing Automation
Mechanism: AI agents generate highly personalized phishing messages using publicly available personal and professional data (e.g., from LinkedIn), enabling psychological profiling and message crafting that mimics human tone and style.
Risks & Impact:
Real Case: In March 2023, cybersecurity firm Darktrace reported that AI-generated phishing emails had significantly increased in sophistication, making them more convincing and harder to detect.
Threat: AI Crawler-Induced Denial of Service (C-DoS)
Mechanism: AI agents with recursive or plugin-enhanced capabilities often crawl websites aggressively to extract data. When left unchecked, such activity causes abnormal spikes in traffic and server load, even when those sites are not intended for public API use.
Risks & Impact:
Real-World Case:
In 2025, developers behind the open-source Iaso project reported persistent crawling and resource drain caused by AI agents. To address the issue, they released a tool named Anubis, which applies proof-of-work challenges to make web crawling computationally expensive for autonomous agents.
Threat: Autonomous Exploitation via LLM Agents
Mechanism: Large language model (LLM)-driven AI agents (such as Auto-GPT or ReaperAI) can autonomously chain together complex tasks—like reconnaissance, vulnerability scanning, and payload delivery—without direct human intervention. These agents leverage reasoning loops and memory buffers to dynamically adjust their behavior.
Risks & Impact:
Real-World Case:
In 2024, cybersecurity researchers demonstrated that GPT-4-powered agents successfully identified and exploited zero-day vulnerabilities in over 50% of tested web systems in a controlled environment, without human guidance.
Threat: Compliance-Evasive Agent Behavior
Mechanism: AI agents simulate human browsing behavior, bypass robots.txt, employ headless browsers, spoof IP addresses, and execute JavaScript—thereby bypassing access restrictions or anti-bot protections.
Risks & Impact:
Real Case: In May 2022, the UK's Information Commissioner's Office fined Clearview AI £7.5 million for collecting images of people in the UK from the web and social media to create a global online database for facial recognition without consent.
While AI agents present novel and scalable threats, the cybersecurity community has developed a range of mitigation strategies—ranging from traditional protocols to emerging counter-AI mechanisms. However, no single defense is comprehensive. Effective protection against AI agents often requires a layered approach, balancing accessibility, compliance, and resilience.
The robots.txt file is a de facto standard that instructs compliant crawlers which parts of a site should not be indexed or accessed. Similarly, X-Robots-Tag and robots meta directives can be used to control indexing behavior at the HTTP header or HTML level.
Effectiveness:
Limitations:
CAPTCHAs (Completely Automated Public Turing tests) differentiate humans from bots by requiring perceptual or cognitive responses. Variants include text/image puzzles, invisible reCAPTCHA, and behavioral analysis.
Effectiveness:
Limitations:
Cloud-based security providers like Cloudflare, Akamai, or GeeTest detect and block suspicious traffic using behavioral heuristics, device fingerprinting, and rate-limiting.
Effectiveness:
Limitations:
Inspired by blockchain systems, PoW introduces artificial computational costs to deter mass automated access. PoW mechanisms force clients to solve computational puzzles before accessing server resources, effectively deterring mass automated crawlers.
Effectiveness:
Limitations:
Emerging tools detect LLM-generated traffic by analyzing semantic patterns (e.g., repetitive phrasing) or cryptographic watermarks embedded in AI outputs.
Effectiveness:
Limitations:
Honeypots are fake content or endpoints inserted into webpages that are invisible to human users but detectable to bots. When accessed, these trigger alerts or auto-blacklisting suspicious clients.
Effectiveness:
Limitations:
Sets thresholds for how frequently a single IP or token can make requests within a defined window. Behavioral throttling also considers mouse movement, typing speed, and navigation depth.
Effectiveness:
Limitations:
While AI agents introduce unprecedented threats, GeeTest leverages cutting-edge AI and adaptive security frameworks to stay ahead of malicious automation. We have developed a robust and adaptive defense suite that not only uses AI technology to detect and mitigate AI-powered threats, but also harnesses it internally to improve agility and responsiveness in the face of evolving cyberattacks.
CAPTCHA used to be a common and cost-effective tool anti crawlers, but traditional CAPTCHAs crumble against LLM-vision models. GeeTest 4th-generation adaptive CAPTCHA operates as an AI vs. AI battlefield:
GeeTest AI Technology Matrix: Use AI-driven algorithm models to help detect abnormal patterns and feed insights into the machine-learning engine, ensuring accurate identification of malicious traffic.

7 Layer Adaptive Protection: Beyond CAPTCHA, but a solution. It implements a dynamic, multi-layered defense approach, designed to counter sophisticated, AI agent-powered threats by dramatically increasing their cost and complexity.

Customized, Targeted Security Strategy: Over 60 configurable security strategies, combined with PoW challenges, honeypots, and more, allow organizations to tailor defenses based on risk level, threat type, or attack vector—including API abuse, emulator-based automation, and IP spoofing.

We leverage AIGC to dynamically refresh verification images, blocking dataset-based AI attacks and limiting the effectiveness of visual recognition models.
Automatic Validation Updates: We developed an automatic update system that refreshes up to 300,000 verification images hourly. Visual deviation and other processing make recognition hard for bots.
 1.png)
Integrating Stable Diffusion with CAPTCHA Generation: We adapted the SD (Stable Diffusion) model for CAPTCHA generation significantly bolstered the security of these systems. SD's advanced latent diffusion techniques enable the production of complex verification images, overcoming the common vulnerabilities and inefficiencies of traditional CAPTCHAs.

Read more:
CAPTCHA Harvesting Alert: How to Break It
Decoding Image Model-based Cracking
The primary objective of attackers is to maximize profit as efficiently as possible, far beyond legitimate users. Thus, AI agents naturally become their primary tool due to their ability to enhance attack efficiency significantly. With AI-powered tools, attackers can rapidly identify and bypass CAPTCHAs, enabling large-scale exploitation for financial gain.
Company A, a representative e-commerce platform, faced persistent malicious SMS abuse during user login processes. To mitigate this, the security team deployed CAPTCHA ahead of a major sales event to block automated bot traffic. For the first two weeks, operations continued as usual, and CAPTCHA worked well in fending off bots.
One evening, an unexpected surge occurred in CAPTCHA Requests, Interactions, and Passed Challenges. Strangely, the CAPTCHA seemed completely useless. An overwhelming volume of SMS messages inundated the system, draining service resources. At its peak, message consumption skyrocketed to over $2,800 per hour.
The company contacted their CAPTCHA provider, who responded by tweaking some images and introducing slightly more complex challenges. This initially reduced the success rate of bot interactions, but attackers quickly adapted. By the tenth day of the attack, the volume remained abnormally high.

Company A turned to GeeTest for support, and our security team quickly identified the issue as a CAPTCHA harvesting operation.
GeeTest maintained hourly image database updates, eventually prompting attackers to abandon the campaign. Throughout the incident, Company A received no user complaints, confirming that legitimate users were unaffected.

After GeeTest Adaptive CAPTCHA was deployed and the image database was updated, the curves for CAPTCHA Requests, Interactions, Passed Challenges, and Failed Challenges stabilized at Company A. This data returned to normal, allowing the company’s mid-year sales to proceed as planned.
Compared to the previous CAPTCHA provider, which updated its image database monthly, GeeTest’s hourly updates protected Company A from potential losses totaling tens of thousands of dollars.

AI agents are transforming both innovation and cyber threats. While they boost efficiency across industries, they also empower attackers with tools for automated exploitation, large-scale data scraping, and sophisticated phishing.
Traditional single-layer defenses can no longer keep up with these evolving risks. To stay secure, businesses must embrace adaptive, AI-driven security strategies (like GeeTest’s multi-layered protection) built specifically to counter AI-powered threats. In this new era of intelligent attacks, only equally intelligent and dynamic defenses can ensure resilience.
Q1: What is an AI agent, and how is it different from traditional bots?
A: AI agents are autonomous systems capable of making decisions and executing tasks across multiple steps. Unlike traditional bots or chat assistants, they can plan, access tools, retrieve information, and adapt their strategies, making them far more capable and potentially more dangerous.
Q2: How are AI agents being used in cyberattacks?
A: Malicious actors are leveraging AI agents to automate phishing, data scraping, vulnerability scanning, CAPTCHA bypassing, and even denial-of-service attacks. These agents can continuously optimize their behavior, scale operations, and mimic human users to evade detection.
Q3: Are traditional defenses still effective against these threats?
A: No. Standard defenses—like static CAPTCHA, rate-limiting, or user-agent filtering—are often inadequate against AI agents. These tools can solve CAPTCHAs, adapt their behavior, and bypass common detection rules.
GeeTest
GeeTest
Subscribe to our newsletter